Web Analytics Made Easy - Statcounter
etiology of ectopic pregnancy Ectopic pregnancy treatment causes characteristics

etiology of ectopic pregnancy Ectopic pregnancy treatment causes characteristics

Ectopic pregnancy: characteristics, causes & treatment

If you are searching about Ectopic Pregnancy Nursing Care and Management you've came to the right web. We have 35 Images about Ectopic Pregnancy Nursing Care and Management like Ectopic Pregnancy | PDF | Gynaecology | Public Health, Ectopic Pregnancy | PDF | Health Sciences | Gynaecology and also Ectopic Pregnancy | PDF | Health Sciences | Gynaecology. Here it is:

Ectopic Pregnancy Nursing Care And Management

Ectopic Pregnancy Nursing Care and Management nurseslabs.com

ectopic pregnancy nursing management nurseslabs not care

(PDF) ECTOPIC PREGNANCY

(PDF) ECTOPIC PREGNANCY www.researchgate.net

pregnancy ectopic complications

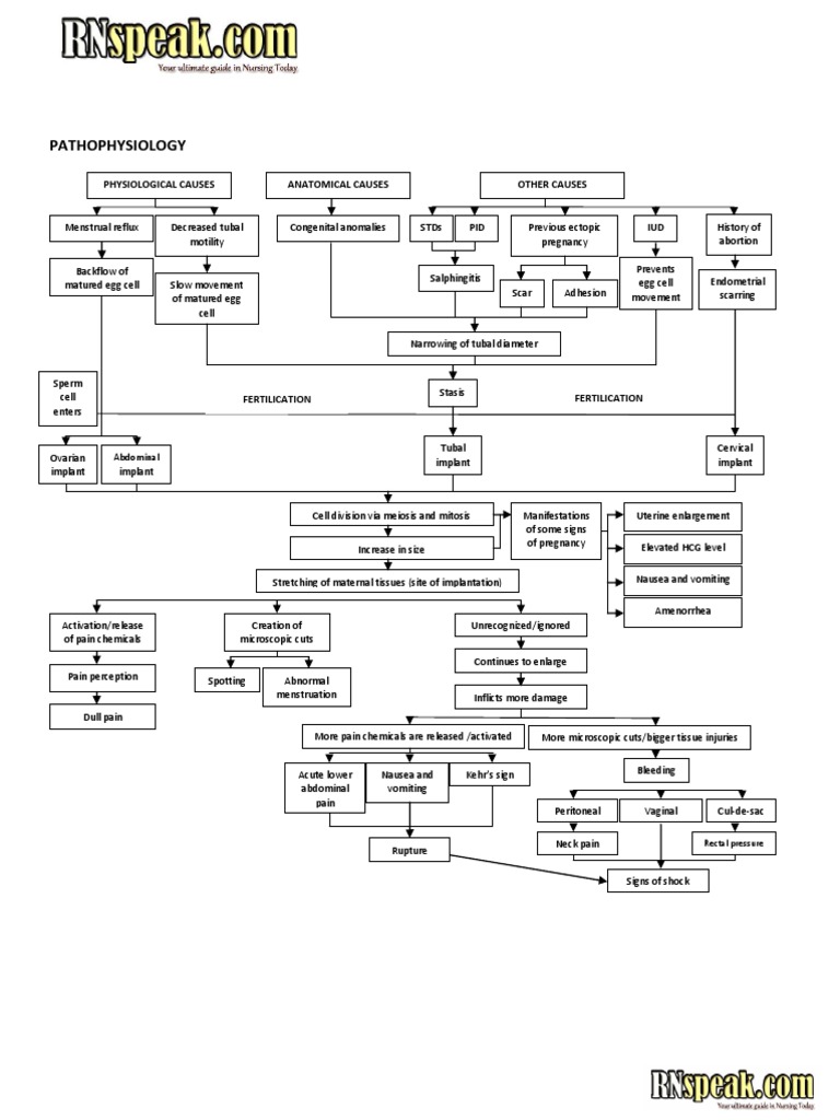
Ectopic Pregnancy Pathophysiology

Ectopic Pregnancy Pathophysiology www.scribd.com

pregnancy ectopic pathophysiology

Ectopic Pregnancy | Semantic Scholar

Ectopic Pregnancy | Semantic Scholar www.semanticscholar.org

ectopic relevant

OurMedicalNotes: Ectopic Pregnancy

OurMedicalNotes: Ectopic Pregnancy ourmedicalnotes.blogspot.com

ectopic pregnancy

Ectopic Pregnancy – MedicoLearning

Ectopic Pregnancy – MedicoLearning medicolearning.com

Ectopic Pregnancy | SheCares

Ectopic Pregnancy | SheCares www.shecares.com

pregnancy ectopic causes shecares progesterone pregnant

Ectopic Pregnancy.presentation Slides Pt | PPT

Ectopic pregnancy.presentation slides pt | PPT www.slideshare.net

Pathophysiology Of Ectopic Pregnancy | Download Free PDF | Diseases And

Pathophysiology of Ectopic Pregnancy | Download Free PDF | Diseases And www.scribd.com

Ectopic Pregnancy- Define, Type, Etiology, Sign And Symptoms, Treatment

Ectopic pregnancy- Define, Type, Etiology, Sign and Symptoms, Treatment www.slideshare.net

Ectopic Pregnancy: Characteristics, Causes & Treatment

Ectopic Pregnancy: Characteristics, Causes & Treatment community.bulksupplements.com

ectopic pregnancy treatment causes characteristics

Ectopic Pregnancy Causes

Ectopic Pregnancy Causes proper-cooking.info

Ectopic Pregnancy | Signs, Symptoms, Causes, & Treatments

Ectopic Pregnancy | Signs, Symptoms, Causes, & Treatments www.buoyhealth.com

Ectopic Pregnancy Pathophysiology

Ectopic Pregnancy Pathophysiology www.scribd.com

ectopic pathophysiology

Ectopic Pregnancy | PPT

Ectopic pregnancy | PPT www.slideshare.net

Ectopic Pregnancy: Causes And Risk Factors | FEMELIFE

Ectopic Pregnancy: Causes and Risk factors | FEMELIFE femelife.com

(PDF) ECTOPIC PREGNANCY

(PDF) ECTOPIC PREGNANCY www.researchgate.net

ectopic

Ectopic Pregnancy Algorithm

Ectopic Pregnancy Algorithm mungfali.com

Ectopic Pregnancy: Etiology, Pathology, Diagnosis, Management

Ectopic pregnancy: Etiology, Pathology, Diagnosis, Management obgynkey.com

PPT - ECTOPIC PREGNANCY PowerPoint Presentation, Free Download - ID:3336180

PPT - ECTOPIC PREGNANCY PowerPoint Presentation, free download - ID:3336180 www.slideserve.com

pregnancy ectopic etiology ppt slideserve powerpoint presentation

Ectopic Pregnancy: Recognising The Signals

Ectopic Pregnancy: Recognising the Signals mumsgrapevine.com.au

Ectopic Pregnancy | Semantic Scholar

Ectopic Pregnancy | Semantic Scholar www.semanticscholar.org

ectopic pregnancy associated 1993 regional

Ectopic Pregnancy-1 | PDF

Ectopic Pregnancy-1 | PDF www.scribd.com

Ectopic Pregnancy | Semantic Scholar

Ectopic Pregnancy | Semantic Scholar www.semanticscholar.org

PPT - Ectopic Pregnancy PowerPoint Presentation, Free Download - ID:6916819

PPT - Ectopic Pregnancy PowerPoint Presentation, free download - ID:6916819 www.slideserve.com

ectopic pregnancy ppt etiology powerpoint presentation previous infection tubal ruptured pelvic damage

Pregnancy Education What Is An Ectopic Pregnancy? - Advice & Aid

Pregnancy Education What is an Ectopic Pregnancy? - Advice & Aid adviceandaid.com

pregnancy what ectopic

Ectopic Pregnancy: Causes, Symptoms, Treatments And More

Ectopic Pregnancy: Causes, Symptoms, Treatments And More www.lybrate.com

PPT - ECTOPIC PREGNANCY PowerPoint Presentation, Free Download - ID:2271577

PPT - ECTOPIC PREGNANCY PowerPoint Presentation, free download - ID:2271577 www.slideserve.com

ectopic pregnancy presentation ppt implantation pregnancies

Ectopic Pregnancy | PPT

Ectopic pregnancy | PPT www.slideshare.net

Ectopic Pregnancy | PDF | Health Sciences | Gynaecology

Ectopic Pregnancy | PDF | Health Sciences | Gynaecology www.scribd.com

Ectopic Pregnancy | PDF | Gynaecology | Public Health

Ectopic Pregnancy | PDF | Gynaecology | Public Health www.scribd.com

What Is An Ectopic Pregnancy | Dr.Amita Shah

What is an Ectopic Pregnancy | Dr.Amita Shah dramitashah.com

Ectopic Pregnancy | Causes | Symptoms | Risks | Diagnosis | Treatments

Ectopic Pregnancy | Causes | Symptoms | Risks | Diagnosis | Treatments www.icliniq.com

Ectopic Pregnancy | Calgary Guide

Ectopic Pregnancy | Calgary Guide calgaryguide.ucalgary.ca

Ectopic Pregnancy: Characteristics, Causes & Treatment

Ectopic Pregnancy: Characteristics, Causes & Treatment community.bulksupplements.com

pregnancy ectopic causes characteristics treatment bleeding

Pregnancy ectopic complications. Ectopic pregnancy: recognising the signals. Pregnancy ectopic causes characteristics treatment bleeding