Web Analytics Made Easy - Statcounter
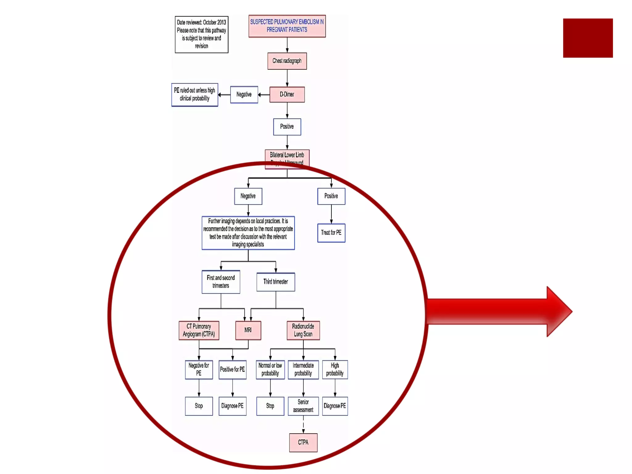
fat embolism following molar pregnancy code Investigation of suspected pulmonary embolism in pregnancy

fat embolism following molar pregnancy code Investigation of suspected pulmonary embolism in pregnancy

Pregnancy workup embolism pulmonary pe bce

If you are looking for Pulmonary Embolism Workup in Pregnancy | EM Cases | Best Case Ever you've visit to the right web. We have 35 Pictures about Pulmonary Embolism Workup in Pregnancy | EM Cases | Best Case Ever like Fat Embolism | PDF | Embolism | Cardiopulmonary Resuscitation, Molar Pregnancy | Point-of-Care Ultrasound Certification Academy and also Pulmonary Embolism in Pregnancy – EMbeds.co.uk. Here it is:

Pulmonary Embolism Workup In Pregnancy | EM Cases | Best Case Ever

Pulmonary Embolism Workup in Pregnancy | EM Cases | Best Case Ever emergencymedicinecases.com

pregnancy workup embolism pulmonary pe bce

(PDF) Pulmonary Embolism In Pregnancy

(PDF) Pulmonary Embolism in Pregnancy www.researchgate.net

pregnancy embolism pulmonary

Pulmonary Embolism In Pregnancy — EM Curious

Pulmonary Embolism in Pregnancy — EM Curious www.emcurious.com

embolism pulmonary macias

Acute_Fatty_Liver_of_Pregnancy.23 | PDF | Liver | Medicine

Acute_Fatty_Liver_of_Pregnancy.23 | PDF | Liver | Medicine www.scribd.com

Pulmonary Embolism In Pregnancy.pptx

Pulmonary embolism in pregnancy.pptx www.slideshare.net

Blood And Clots Series: Diagnosing Pulmonary Embolism In Pregnancy

Blood and Clots Series: Diagnosing pulmonary embolism in pregnancy canadiem.org

pregnancy embolism pulmonary symptoms canadiem diagnosis diagnosing clots conclusion

PPT - Embolism During Pregnancy PowerPoint Presentation, Free Download

PPT - Embolism during Pregnancy PowerPoint Presentation, free download www.slideserve.com

embolism pregnancy during

Pulmonary Embolism In Pregnancy: Diagnostic Dilemmas - EMOttawa Blog

Pulmonary Embolism in Pregnancy: Diagnostic Dilemmas - EMOttawa Blog emottawablog.com

pregnancy diagnostic algorithm

Investigation Of Suspected Pulmonary Embolism In Pregnancy | PPT | Free

Investigation of suspected pulmonary embolism in pregnancy | PPT | Free www.slideshare.net

Investigation Of Suspected Pulmonary Embolism In Pregnancy

Investigation of suspected pulmonary embolism in pregnancy www.slideshare.net

pulmonary embolism suspected pregnancy investigation

Fat Embolism Syndrome | PDF

Fat embolism syndrome | PDF www.slideshare.net

(PDF) Pulmonary Embolism In Pregnancy

(PDF) Pulmonary embolism in pregnancy www.academia.edu

Venous Thrombo-embolism In Pregnancy 1st.ppt

Venous Thrombo-embolism In Pregnancy 1st.ppt www.slideshare.net

Pulmonary Embolism Workup In Pregnancy | EM Cases | Best Case Ever

Pulmonary Embolism Workup in Pregnancy | EM Cases | Best Case Ever emergencymedicinecases.com

pregnancy embolism pulmonary workup pe bce

Investigation Of Suspected Pulmonary Embolism In Pregnancy | PPT | Free

Investigation of suspected pulmonary embolism in pregnancy | PPT | Free www.slideshare.net

Investigation Of Suspected Pulmonary Embolism In Pregnancy

Investigation of suspected pulmonary embolism in pregnancy www.slideshare.net

pulmonary investigation embolism suspected pregnancy

Pulmonary Embolism In Pregnant Women – Telegraph

Pulmonary Embolism In Pregnant Women – Telegraph telegra.ph

Fat Embolism | PDF | Embolism | Cardiopulmonary Resuscitation

Fat Embolism | PDF | Embolism | Cardiopulmonary Resuscitation www.scribd.com

Investigation Of Suspected Pulmonary Embolism In Pregnancy

Investigation of suspected pulmonary embolism in pregnancy www.slideshare.net

pulmonary pregnancy embolism suspected investigation

Pulmonary Embolism In Pregnancy: Diagnostic Dilemmas - EMOttawa Blog

Pulmonary Embolism in Pregnancy: Diagnostic Dilemmas - EMOttawa Blog emottawablog.com

pregnancy embolism pulmonary diagnostic dilemmas clinical decision rules use

Deep Vein Thrombosis And Pulmonary Embolism In Pregnancy

Deep vein thrombosis and pulmonary embolism in pregnancy www.slideshare.net

Pulmonary Embolism In Pregnancy – EMbeds.co.uk

Pulmonary Embolism in Pregnancy – EMbeds.co.uk www.embeds.co.uk

embolism pulmonary pregnancy embeds

(PDF) Pulmonary Embolism In Pregnancy

(PDF) Pulmonary embolism in pregnancy www.researchgate.net

embolism pregnancy pulmonary

Icd 10 Cm Code For Postpartum Pulmonary Embolism

Icd 10 Cm Code For Postpartum Pulmonary Embolism icd-faq.com

Investigation Of Suspected Pulmonary Embolism In Pregnancy

Investigation of suspected pulmonary embolism in pregnancy www.slideshare.net

pulmonary embolism pregnancy suspected investigation

Molar Pregnancy | Point-of-Care Ultrasound Certification Academy

Molar Pregnancy | Point-of-Care Ultrasound Certification Academy www.pocus.org

Investigation Of Suspected Pulmonary Embolism In Pregnancy | PPT | Free

Investigation of suspected pulmonary embolism in pregnancy | PPT | Free www.slideshare.net

Pulmonary Embolism Workup In Pregnancy | EM Cases | Best Case Ever

Pulmonary Embolism Workup in Pregnancy | EM Cases | Best Case Ever emergencymedicinecases.com

pregnancy workup embolism pulmonary pe bce

Investigation Of Suspected Pulmonary Embolism In Pregnancy | PPT | Free

Investigation of suspected pulmonary embolism in pregnancy | PPT | Free www.slideshare.net

Investigation Of Suspected Pulmonary Embolism In Pregnancy | PPT | Free

Investigation of suspected pulmonary embolism in pregnancy | PPT | Free www.slideshare.net

Deep Vein Thrombosis And Pulmonary Embolism In Pregnancy

Deep vein thrombosis and pulmonary embolism in pregnancy www.slideshare.net

vein pregnancy pulmonary thrombosis

Investigation Of Suspected Pulmonary Embolism In Pregnancy

Investigation of suspected pulmonary embolism in pregnancy www.slideshare.net

pulmonary pregnancy investigation embolism suspected

Molar Pregnancy, Hyperemesis Gravidarum And DIC Flashcards | Quizlet

Molar Pregnancy, hyperemesis gravidarum and DIC Flashcards | Quizlet quizlet.com

Investigation Of Suspected Pulmonary Embolism In Pregnancy | PPT | Free

Investigation of suspected pulmonary embolism in pregnancy | PPT | Free www.slideshare.net

Pulmonary Embolism During Pregnancy | Informedhealth.org

Pulmonary embolism during pregnancy | informedhealth.org www.informedhealth.org

Investigation of suspected pulmonary embolism in pregnancy. Embolism pregnancy during. Venous thrombo-embolism in pregnancy 1st.ppt